Zulip Chat Archive

Stream: Seymour

Topic: Blueprint has been updated


Martin Dvořák (Jun 03 2025 at 13:52):

Our Blueprint has been updated!
https://ivan-sergeyev.github.io/seymour/blueprint/

It doesn't contain links to the code, but the names of things that have already been finished on the code side should correspond to the names of the blueprint items, so that the dependency graph is readable.
https://ivan-sergeyev.github.io/seymour/blueprint/dep_graph_document.html

Martin Dvořák (Jun 06 2025 at 17:04):

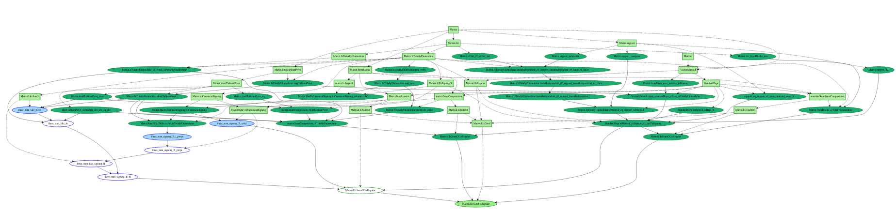
Look how far we have gotten already!
image.png

Martin Dvořák (Jun 13 2025 at 11:13):

As we are getting closer and closer to the finish line
image.png
I decided to advertise the project publicly once again:
#announce > Regular Matroid Decomposition Theorem @ 💬

Martin Dvořák (Jun 17 2025 at 17:48):

image.png
Look how green it is!


Last updated: Feb 28 2026 at 14:05 UTC